逐玉爆红背后华谊兄弟八年巨亏,靠爆款古装剧背水一战
古装剧《逐玉》上线后迅速爆红,播放量和热度一路上涨,平台数据接连刷新纪录,主演组合同步走红,被不少观众当成今年开年最受关注的一部剧,不过在这部剧背后,真正承受压力的,不是演员和平台,而是站在退市边缘、几乎把翻身希望押在这部剧上的老牌公司华谊兄弟。
很多人追剧追到上头,并不知道这部剧已经被当成一根“续命稻草”,因为《逐玉》的核心出品方是浙江东阳浩瀚影视,而华谊兄弟持有这家公司49.25%的股权,是第一大股东,剧集赚到的钱,几乎有一半要流向这个昔日“影视一哥”,对它来说,这不是一部普通的古装剧,而是一场事关生死的赌局。
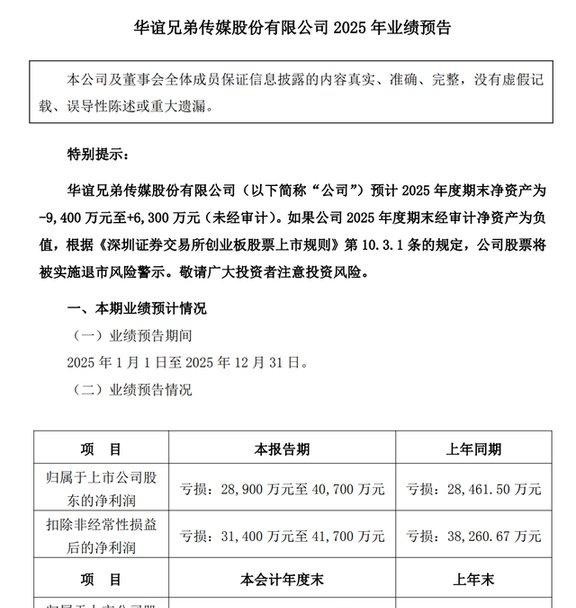
把时间往前推,可以看到华谊的处境一步步变得被动,从财报上看最直接:2018年到2024年,华谊兄弟连续7年亏损,净亏损分别是11.69亿元、39.78亿元、10.48亿元、2.46亿元、9.81亿元、5.39亿元和2.85亿元,7年合计亏损超过82亿元,到了2025年,公司在2026年1月披露的业绩预告里,又预计归母净利润亏损2.89亿元到4.07亿元,这意味着亏损已经持续8年,钱越亏越多,压力一步步堆上来。

亏损之外,更紧张的是净资产数据,公告里披露,按初步测算,2025年期末净资产在-9400万元到+6300万元之间,这个区间说明公司正好卡在正负之间,一旦年报审计结果落在负值,根据创业板上市规则,股票就要被实施退市风险警示,这对曾经的头部影视公司来说,是一个非常难堪的局面。
看资产负债表,也能感受到这家公司背负的包袱,截至2025年三季度末,华谊兄弟资产总额约26.17亿元,负债高达22.94亿元,资产负债率达到87.69%,当一家公司把大部分资产都压在负债上,活动空间就会变得很小,选择也会变得有限,这种时候,一部爆款剧就容易被寄托过多期待。

《逐玉》就是在这样的背景下被推上前台,项目投资额据业内消息约4亿元,从剧本开发到演员选择,再到后期和宣发,华谊都跟着核心出品方一起加大投入,播出策略采用腾讯视频和爱奇艺“双平台联播”,一来共担成本,二来做流量叠加,上线前双平台预约人数超过940万,开播后站内热度拉升,腾讯视频热度峰值达到30912,刷新近1年古装剧纪录,爱奇艺站内热度也稳定破万,第三方数据统计下单日市占率一度达到41%左右,这些数字让投资方看到了回本的希望。
行业测算给出的预期是,《逐玉》靠国内分账、广告植入、海外版权等渠道,有机会实现超过8亿元的综合收益,按华谊兄弟持股49.25%简单估算,能贡献0.8亿到1.5亿元净利润,这笔钱对普通公司当然是一块不小的收入,但对一年亏损2.89亿到4.07亿元的企业,只能起到缓和一点压力的作用,填不平前面多年累计的亏空,不过对站在退市边缘的华谊来说,只要能添一块砖,就比什么都不做要好,这也是它被外界形容为“救命稻草”的原因。

回头再看华谊兄弟一路走来的轨迹,多少带着一点戏剧意味,这家公司早年间手里握着冯小刚、张艺谋等一批知名导演资源,《唐山大地震》《狄仁杰》系列等片子一度占据国产电影票房的一大块,行业里不少人把华谊看成风向标,这种光环叠加,让公司在扩张时选择比较激进的打法,只是等行业环境改变、监管收紧、资本逐渐降温之后,当年的扩张留下的后遗症开始集中显现,项目踩雷、投资失误、现金流紧张接连出现,等到亏损连续出现,想急刹车就很难,跌落速度往往会超出管理层心理预期。
更让这场“资本局”多了一层话题性的,是《逐玉》背后的另一层股权故事,在浩瀚娱乐的股东名单里,有一批熟悉的明星名字,他们早年通过一笔交易成为公司股东,这笔交易发生在2015年,简单说,就是华谊通过收购、对赌等方式,让部分合作艺人持有子公司股权,从签约艺人变成“自己人”,既绑定合作,也分享后续项目收益,浩瀚娱乐就是在那一轮资本操作中,被设计成一个汇集多位明星的公司。

对这些明星股东来说,《逐玉》的爆火意味着分红可观,按照行业测算,只要项目总体盈利达标,明星股东在浩瀚里的持股就会对应到一笔回报,这笔钱不需要他们亲自出演,只要剧集表现好,利润到位,分红自然到账,很多时候,一轮成功的项目分红,金额甚至能超过他们接一部戏的片酬。
更关键的是,项目的大头投资风险由华谊承担,明星带来的主要是名气和号召力,商业模式有点像搭顺风车,这也是外界乐于讨论“演员变资本玩家”的原因。

过去10年里,浩瀚娱乐参与了《王牌对王牌》《喜剧总动员》《我去上学啦2》《撕人定制》等一系列综艺和影视项目,虽然亮点不算密集,但整体保持了一定收益,让股东持续拿到分红,这个过程也进一步加深了明星与华谊之间的利益捆绑,很多明星常年参与华谊出品的影视剧和综艺,一边给公司带流量和话题,一边在资本层面分享到回报,而如今《逐玉》走红,又把这一套设计重新拉回公众视野。
浩瀚娱乐的内容布局也没有停下,新剧《归鸾》已经开拍,出品方里同样有浩瀚的名字,主演还是张凌赫,等于在同一个赛道上延续古装路线,如果后续播出效果不错,明星股东还会迎来下一轮收益,这种“明星持股+内容投资”的模式一旦跑通,就会形成一条比较长期的利益链,不需要每个项目都是爆款,只要多数项目不亏,整体账面就不会难看。

再把视野拉远一点,就会发现《逐玉》的成功很难彻底改变华谊的基本面,这部剧带来的收益,更像给公司打了一针止痛药,短期可以缓解一下情绪,但很难根治多年来累积的问题,华谊曾经之所以能成为行业龙头,很大程度上靠的是几位核心导演和电影项目的稳定输出,而现在,老牌导演陆续减少合作,新生代导演资源又没有完全接上,电影业务存在感越来越弱,近几年推出的《向阳·花》《分手清单》等作品市场反响平平,很难撑起票房。
剧集业务方面,《逐玉》之前几乎没有能让观众一口说出名字的代表作,作品储备和内容梯队都偏薄,想在激烈竞争中长期占位就比较吃力。

大环境也在剧烈变化,腾讯、字节跳动、爱奇艺等互联网平台早就不只当发行渠道,而是在内容开发、投资、制作上全面铺开,它们有资金、有流量入口、有数据支持选题,传统影视公司的空间被压缩,话语权也在被慢慢削弱,在这种格局下,单靠押注一部两部剧,很难走出长期困局。
现阶段,华谊兄弟2025年年报还在审计,是否会被正式加上退市风险警示,要等到4月底年报披露才会有定论,这也就意味着,《逐玉》的热度还在往上走时,资本市场那边的时间已经在倒计时,一边是弹幕和话题,一边是资产、负债和净资产数字,两个世界交织在一起,构成了这家公司今天的处境。

观众眼里,《逐玉》是一部追得上头的古装剧,平台眼里,它是又一部爆款内容,明星股东眼里,它是一张不错的分红“票据”,而对华谊兄弟来说,它更像是一次放在绝境里的求生尝试,哪怕这次尝试不能彻底扭转命运,也至少为这家公司争取了一点时间和信心。
#打工人的平行世界#
举报/反馈
网址:逐玉爆红背后华谊兄弟八年巨亏,靠爆款古装剧背水一战 https://m.mxgxt.com/news/view/2074645
相关内容
起底爆火《逐玉》背后的资本暗局《逐玉》爆赚8亿,华谊巨亏退市?李晨等6人没露脸却分红千万,揭秘娱乐圈新潜规则
7年巨亏80亿后,华谊兄弟被马云卖了
热搜霸屏评分却隐身?《逐玉》背后杜淳李晨等明星股东资本局曝光
明星的玩法早已变样!早前华谊7.56亿收购浩瀚,因对赌未完成,郑恺自掏近2000万。如今《逐玉》爆红,7天播放量高达6亿
华谊押注《逐玉》:明星股东躺赚1200万,演员片酬为何不及零头?
华谊兄弟预亏40亿,王中军、王中磊上演2020保卫战
华谊兄弟预亏40亿!王中军、王中磊上演2020保卫战
阿里、腾讯同时相中!巨亏40亿的华谊兄弟,突然涨停了
侯明昊古装剧连出爆款?前三名收视一路飙升,没看过这些剧真亏了

