为“成功”建模:幂律分布
我是你的专属评论员,“每年读300本书、读书不挑食”的轩辕。
今天我们继续来评论《模型思维》这本书。
昨天和前天,我们分别为“人脉”和“股价”进行了建模。
今天我们要为“成功”建立一个模型。
今天的书评继续按照一问一答一观点的方式进行,带你享受“评论式读书法”的高效和乐趣!

问题
那我们今天的问题就是——
成功的模型到底是什么样子的?
答案
答案就是——幂律分布。
观点
正态分布可以描述能力高低
学了这么多年的统计学,相信大家对正态分布一定非常熟悉。
但貌似我们的教科书当中,对于幂律分布却是只字不提,这个就很让人奇怪了。
其实在自然界当中最常见的两种分布就是正态分布和幂律分布。
比如人类的身高就完全可以用正态分布来描述。
人与人之间的能力高低,也可以使用正态分布来做模型。
正态分布的曲线画出图来就类似于一个倒扣的钟,所以也叫钟形曲线。
如果身高服从幂律分布,人间将变成美好的童话世界
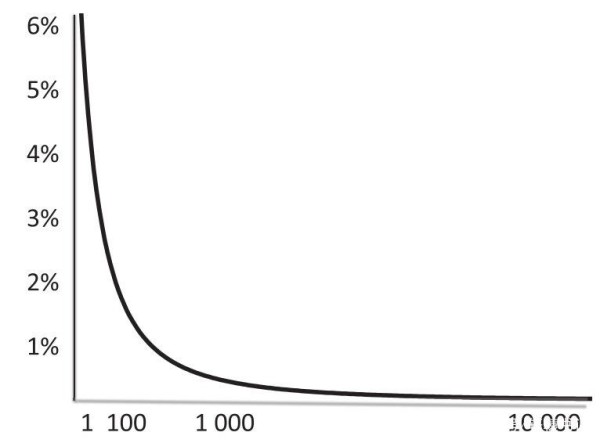
相比之下,幂律分布的曲线就类似于一条躺倒的、开口比较大的c型曲线。

我们刚才说人类的身高可以归为正态分布,大多数人属于中等身材。
但如果人类的身高遵循幂律分布的话,就会出现一些特别的事情。
我们假设美国人的平均身高是1米75,那么美国人当中,将会有一个人的身高会比帝国大厦还要高,有1万人的身高会超过长颈鹿,然后,身高小于18厘米的人也将超过1.8亿。
整个人类世界就变成了一个童话世界了。

公式来了,大家快跑啊!
幂律分布的公式其实非常简单,类似于幂指数的样子。
外观很像2的3次方的这样一个形式。
当然,如果你把它变成计算概率的公式的话,就需要把这个2变成变量x,然后3次方变成负数。
因为在幂律分布里,这个幂指数是一个负数,而且这个指数要小于-1。
(下面三行完全可以跳过)
一个定义在区间[x的最小值,无穷大)上幂律分布可以写成如下形式:
P(x)=Cx^-a
其中,指数a>1决定了尾部的长度,同时常数项C为(a-1)乘以x的最小值的(a-1)次方,C用来确保概率之和为1。
“成功”模型
好,那我们接下来为成功建立模型。
关于成功我们最能接受的衡量标准就是财富,也就是成功人士相对拥有更多的金钱。
幂律是可以描述财富的分布的。
所以使用幂律分布来为成功建立模型的话,你应该会发现,在这条曲线上面,越是成功的人拥有的财富越多,少数的成功人士占有着大量的财富。
这个模型和实际情况是相对符合的。
根据2017年1月15日发表在《卫报》上发表一篇《世界八大富豪的财富总和等于50%贫困人口的财富总和》文章,我们就能够看出来,99%的人都属于普通人,而那些被大家认为是成功的超级明星们只占不到1%。
那你可能会说仅仅用财富去衡量一个人是不是成功的话,可能不够全面。
而我要告诉你的是——即使把成功的衡量标准变为影响力、出镜率、拥有观众的多少,或者是受人崇拜的程度,都不会影响成功的幂律分布模型——因为这些指标也都遵循幂律分布!
优先连接的优势
很多同学可能还记得之前书评当中提到过《巴拉巴西成功定律》,书中有个公式:
初始的成功×社会适应度=未来的成功。
其中,初始的成功就可以使用幂律分布来描述。
有一个非常著名的实验,就是邀请大学生下载音乐。
第1组的人,并不知道其他人下载了一些什么样的音乐,所以歌曲的下载量相对比较均衡,没有出现下载量超过200次的歌曲;下载量比较少的,比如说少于30次的歌曲,也只有一首。
而第2组,大家知道别人下载了哪些歌曲,所以学生们看到有一些歌曲已经被下载了几次,而这些初始下载量本来就比较高的歌曲,就具有一定的初始优势,最终的结果就是,有一首歌曲下载量超过了300次,而且超过一半的歌曲的下载量都不超过30次。
总之,第2组的歌曲的下载量,就明显遵循幂律分布。
我还要告诉你的是,不仅仅是成功,包括城市人口的分布,物种灭绝,互联网的链接数,企业规模,视频下载量,书籍销量,学术论文的引用数量,战争中死亡的人数,洪水和地震的分布,这些通通都服从幂律分布!

相互关联+正反馈
最重要的是要产生幂律分布,那么事件与事件之间必须相互关联,而非相互独立。
这种相互关联性,又常常是以正反馈的形式出现的。
什么意思呢?
就比如说你订阅了(关注了)我们轩辕书评,那你是一定是一位好学的、高端的、有品位的人,(老板,我的彩虹屁吹得好不?),所以你会愿意,把我们的专辑和专栏推荐给,和你认知程度一样高的朋友。
而你的朋友因为,受你的推荐,订阅轩辕书评这个事件,与你订阅轩辕书评这个事件之间,就相互不独立,他们是有关联的。
而订阅的人越多,我们也更愿意,更频繁的、更新更高质量的书评,专栏的数量和质量也会进一步提高,从而吸引更多的人订阅。
这就是一个正反馈。
回到成功这个话题,根据我们的幂律分布模型,为了达成自己的成功目标,你要确保做的每一件事情都相互有关联,也就是要不断地叠加你的社会适应度。
另外,你要及早地建立起自己成长的增长飞轮,也就是我们刚刚说的正反馈。
关于这些,你可以去再听一下,我们讲《巴拉巴西成功定律》的那几期书评,还有讲《人工智能的未来》那一期里面,提到的关于增长飞轮的评论。
总结
好,那我们简单总结一下,不管是用金钱衡量成功,还是用其他什么指标来衡量成功,我们都可以使用幂律分布来对成功建立模型。
如果你想成功的话,一定要获取优先连接的优势,也就是我们所说的初始的成功。
如果想获得未来的成功的话,你所做的每一件事情要相互关联,而且最好能够建立起一个正反馈循环来加速你的成功。
好,今天的轩辕书评就到这里就要结束啦。
期待你的订阅,并且期待你能够,把这样一个倡导“评论式读书法”的书评专栏,推荐给你的好朋友。
那谢谢你喽!
书单/参考书目(文献)
书名:模型思维 作者:斯科特·佩奇书名:巴拉巴西成功定律 作者:【美】艾伯特-拉斯洛·巴拉巴西咱们明天的轩辕书评接着聊。
举报/反馈
网址:为“成功”建模:幂律分布 https://m.mxgxt.com/news/view/2063181
相关内容
为“成功”建模:幂律分布什么是幂律分布?
成功的底层法则:成功者善于利用幂律分布获取财富,失败者对抗它
幂律分布公式
幂律分布
幂律分布——自然界的另一种数学规律
幂律分布背后的数学逻辑,了解一下?
母基金周刊:解密资产配置逻辑——风险投资中的幂律曲线分布规律及其现实意义
中国顶豪已呈现“幂律分布”现象
吸毒贩毒的黄毅清为啥能越“渣”越火?因为有“幂律”分布作怪

