乐事2025下半年品牌深度解析
今天分享的是:乐事2025下半年品牌深度解析
报告共计:14页
乐事2025下半场:明星造浪与舆情暗礁之间的平衡术
翻开2025年下半年的零食江湖画卷,乐事薯片无疑是最为活跃的品牌主角之一。一份来自专业机构的深度解析报告,为我们揭开了这家休闲零食巨头在过去六个月里,如何凭借一系列高举高打的营销组合拳,在社交媒体浪潮中既冲上巅峰,也历经波折的实战图景。其核心叙事,始终围绕着明星经济的强力驱动与潜在舆情风险的如影随形。
明星代言双引擎,引爆声量与情感峰值
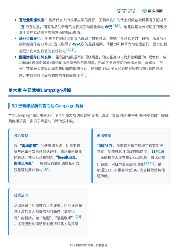
报告明确指出,乐事下半年营销的核心策略高度依赖于明星效应,并成功将其转化为可量化的社媒热度。以王鹤棣在11月初的代言官宣为标志性事件,品牌声量瞬间被推至监测期内的最高峰,其单条微博互动量突破511万大关,与之相伴的品牌净情感度也几近满分。这堪称一场教科书级别的粉丝经济动员,将顶流明星的个人影响力无缝嫁接为品牌的情感资产与消费驱动力。
紧随其后的年末,乐事再度打出“沈腾+范丞丞”的喜剧搭档牌,紧扣新春佳节场景,通过“有家就有乐事”这一温情IP的延续与创新互动玩法,成功接棒热度,稳固了品牌在年货市场的“欢乐符号”地位。这两大核心 Campaign 清晰勾勒出乐事的打法:选择与品牌调性高度契合的明星,深度绑定关键营销节点,实现声量引爆与情感占位的双重目标。
平台运营分而治之,微博抖音各司其职
在渠道布局上,乐事展现了成熟的平台差异化运营智慧。数据揭示了一个鲜明对比:微博承担了品牌超过84%的声量,是话题发布、官方活动发酵和粉丝互动的核心舆论场;而以短视频见长的抖音,虽声量占比仅约12%,却惊人地贡献了超过80%的总互动量,成为激发用户点赞、评论、创作UGC的互动主引擎。这种“微博造势、抖音转化”的清晰分工,使得品牌传播效率最大化,避免了资源的平均损耗。此外,在小红书、B站等平台,乐事则侧重生活化种草与圈层文化渗透,构建了立体化的内容传播矩阵。
创新与传承并举,产品线维系基本盘
面对市场多样化的需求与竞争,乐事在产品端采取了稳健与创新并行的策略。经典口味系列依然是其销售额的稳固基石。与此同时,品牌持续通过产品形态创新(如大波浪、香芋片)和风味创新(如各类IP联名口味、地域限定系列)来制造市场新鲜感,吸引追求新奇体验的消费者。下半年与零售渠道合作的“春收薯片”系列取得近400万销量的案例,也印证了其限定策略的有效性。
舆情管控成隐忧,细节与真实面临考验
然而,光鲜的数据背后,乐事的社媒旅程并非一帆风顺。报告敏锐地指出了品牌面临的两大挑战。其一,是8月份因“单片包装”事件引发的负面舆情,消费者对产品分量的质疑在社媒发酵,对品牌情感度造成了可见的冲击。其二,部分内容营销活动因商业化痕迹过重,被用户认为“生硬”、“不真实”,引发了反感。这些事件虽未动摇整体积极的舆论大盘,但其负面内容的互动率远高于其声量占比,显示出更强的传播潜力和破坏性,如同一枚枚需要警惕的“舆情暗礁”。
总结与展望:在流量红利与品牌信任间寻求长青之道
综观乐事2025年下半年的表现,其成功可归结于精准的明星战略、差异化的平台运营以及情感场景的深度融合。品牌熟练地运用社交媒体的游戏规则,将产品与快乐、分享、团聚等普世情感紧密相连,巩固了市场领导地位。
但报告也为品牌敲响了警钟。在高度依赖明星营销和流量曝光的同时,产品质量的细节把控、供应链的稳定透明,以及营销内容与用户沟通的真诚度,构成了品牌长期信任的基石。未来的挑战在于,如何平衡好短期声量爆发与长期品牌健康度的关系,在享受流量红利的同时,筑牢抵御风险的“防火墙”,以确保在消费者心中,那份“快乐”的滋味始终纯粹、可靠。乐事的下半场故事,既是明星营销的胜利,也是一堂关于品牌韧性的公开课。
以下为报告节选内容










报告共计: 14页
中小未来圈,你需要的资料,我这里都有!
网址:乐事2025下半年品牌深度解析 https://m.mxgxt.com/news/view/2045570
相关内容
2026益达品牌深度解析与营销分析NMN品牌排行榜出炉,深度解析2025年NMN哪个牌子最好
2025年培育钻定制品牌榜出炉!6大TOP品牌工艺与口碑深度全解析
竞品分析脑图:深度解析品牌背后的秘密✨
2025年文化娱乐产业品牌建设策略与九大品牌案例解析.docx
名人居门窗旗下品牌深度解析
益达品牌深度解析与营销分析
玛丽艳品牌档次深度解析
音乐作品深度解析.pptx
全球知名女时装品牌深度解析

