1.39亿收入曝光却喊“被压榨” 这场明星合约大战到底谁在说谎
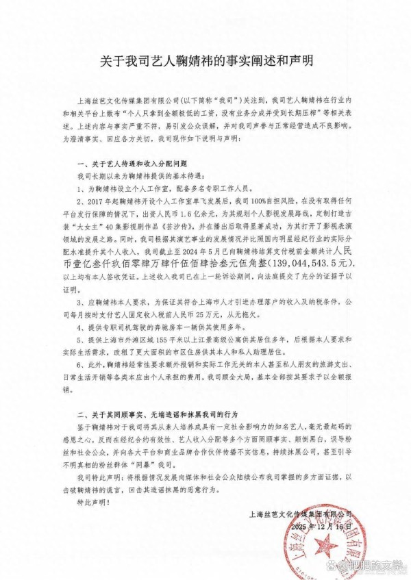
12月16日,丝芭传媒突然甩出重磅声明,直接把鞠婧祎推上热搜——税前1.39亿总收入、每月固定25万工资、上海高级公寓+专职司机,这组数据让网友炸开了锅。要知道,就在前一天鞠婧祎方刚发律师函,控诉公司"长期压榨""伪造签名",双方各执一词的局面,简直比电视剧还刺激!

你们发现没?这场闹剧里最吊诡的是数据反差——1.39亿明明是普通人几辈子赚不到的钱,为什么还会有"压榨"一说?丝芭传媒特意强调"有本人签收凭证",甚至搬出税务部门背书,但鞠婧祎团队手里的"伪造签名证据"同样来势汹汹。现在双方都握着"实锤",到底是谁在演戏?

月入25万还不够花?揭开明星收入的"障眼法"
先给大家算笔账:丝芭说的1.39亿是税前收入,这意味着要先扣掉近40%的个税,实际到手大概8300万左右。再除以合作的8年(2016-2024),年均收入约1040万,月均86万。但公司又提到"按月支付固定收入25万",这就有意思了——固定工资只占总收入的29%,剩下的71%极可能是绩效分成。

这里就得科普下娱乐圈的收入分配潜规则:明星收入通常分"死工资+绩效抽成",固定工资保证基本生活,大头靠商演、代言、影视分成。比如某顶流明星拍剧片酬1亿,公司抽成50%,再扣税和团队成本,实际到手可能只剩3000万。鞠婧祎的25万固定工资在二线艺人里算中等水平,但加上分成后年收入千万级,真的算"压榨"吗?

更关键的是成本核算问题。丝芭声称"出资1.6亿规划影视路线",这钱很可能要从艺人收入里扣。就像你入职公司,老板花钱培训你,后续要从工资里慢慢抵扣一样。但问题在于,这些"培养成本"到底花在哪了?有没有明细?这才是纠纷的核心!

从杨幂到周震南 明星解约为何总闹到撕破脸?
其实鞠婧祎这事不是个案,最近两年明星解约潮简直成了连续剧:
周震南父母欠债事件中,哇唧唧哇被曝用艺人收入填公司窟窿
李沁离开荣信达时,公司要求赔偿5000万"培养费"
火箭少女101解散纠纷,孟美岐吴宣仪原公司索要天价违约金
为什么好好的合作总会走到这一步?本质上是合约不对等。很多艺人刚出道时签的都是"霸王条款",比如丝芭这种"合约至2033年"的超长约,相当于把未来10年卖给公司。一旦艺人爆红,就会觉得分成比例不合理;而公司则认为"我捧红你,你就该感恩",矛盾自然爆发。

这里要提醒大家注意一个细节:丝芭声明里有句"如存在未申报收入,公司不承担责任",这话看似是撇清税务风险,实则暗示可能存在"阴阳合同"。毕竟在范冰冰事件后,明星收入变得异常敏感,任何一方都不敢在税务问题上造假。
我的三点看法:别让"饭圈思维"带偏了真相
理性看待"压榨"指控:比起普通打工人,明星收入已经处于金字塔尖。判断是否被压榨,要看分成比例是否符合行业惯例(通常明星拿30%-70%),而不是单纯比绝对值。
关注合同本身的公平性:超长合约、模糊的成本扣除条款、天价违约金,这些才是该被吐槽的地方。建议相关部门出台艺人合约范本,规范行业乱象。
税务透明是关键:双方都强调"依法纳税",但最好能公开关键年份的纳税证明。毕竟在郑爽1.6亿阴阳合同被锤后,没有什么比税务记录更有说服力。
这场闹剧最终可能会以天价赔偿收场,但留给行业的思考远没结束。当"粉丝经济"遇上"资本游戏",受伤的往往是那些真正有才华的艺人。你们觉得,鞠婧祎和丝芭到底谁更有理?来评论区聊聊!#热点观察家#
参考资料:
1、丝芭传媒声明:https://www.toutiao.com/article/7584609156212982315
2、鞠婧祎方律师函:@鞠婧祎_Official 微博
3、《2024中国艺人经纪行业报告》:艺恩数据
举报/反馈
网址:1.39亿收入曝光却喊“被压榨” 这场明星合约大战到底谁在说谎 https://m.mxgxt.com/news/view/2044421
相关内容
鞠婧祎月薪25万!丝芭晒1.39亿账单,这场合约大战比剧还精彩从月薪25万到1.39亿分成,明星收入到底有多高?
鞠婧祎10年赚1.39亿合理吗收入争议引发公众讨论
压榨模特并签霸王条约,创始人CARRIE被曝光后,公开道歉却遭质疑
郑爽戚薇张哲瀚天价收入,明星收入的畸形生态:有的被不断压榨
赵露思艾特银河酷娱,违约金4亿引爆资本压榨博弈
22岁知名女星自曝去年零收入!压力太大暴食进急诊,疑被公司压榨
丝芭豪掷 1.39 亿!鞠婧祎收入争议,真相藏在细节里?
最高续约3年1.39亿美金!一次全明星都没有,他凭什么拿大合同?
赵露思‘我不干了’引发内娱!顶流艺人对阵资本压榨,谁在逼疯明星

