告别“大小字游戏”:解读《广告引证内容执法指南(征求意见稿)》
【摘要】近年来,“大字宣传亮点、小字规避责任”已成为不少商家制作广告时心照不宣的潜规则。从车企用醒目字体标榜“全球销冠”却以小字限定模糊统计范围,到金融机构宣称“零利息”却附上暗藏多重限定条件的脚注,再到商品标注“销量领先”却在备注中援引过时或片面的研究报告——此类操作不仅混淆视听、妨害消费者知情权,更扰乱了公平竞争市场秩序、加剧了营销行业“内卷”乱象。这些行为看似通过小字补充实现形式上的免责,实则违背法律要求的诚实信用原则,多数已触碰虚假宣传、不正当竞争等法律红线。
本文聚焦国家市场监督管理总局发布的《广告引证内容执法指南(征求意见稿)》(下称“《指南》”)系统解读该指南对治理广告市场中长期存在的“大小字游戏”“萝卜坑式引证”等乱象的治理逻辑,重点明确“引证”与“自证”界限、细化引证真实性标准、规范出处标识与呈现方式、遏制虚假绝对化宣传、列举虚假广告情形以及扩大责任主体范围等方面的关键创新,并为企业提出构建全流程合规体系、规范第三方合作、强化内容可追溯性等实务建议。
【关键词】 广告引证 广告合规 大小字游戏 虚假广告
一、引言
2025年12月12日,国家市场监督管理总局发布《广告引证内容执法指南(征求意见稿)》。该文件直指当前广告市场中普遍存在的“大字吸睛、小字埋雷”“萝卜坑式引证”等顽疾,标志着我国广告引证内容监管从原则性约束迈向精细化、标准化执法新阶段,为广告活动各方参与者与监管部门提供清晰、统一的行为指引与裁量基准。
作为规范广告引证内容的专项执法指引,《指南》不仅明确了广告引证内容的真实性、准确性、合法性要求,更针对“大小字游戏”作出刚性约束——要求免责、限定等关键信息的字体、字号、颜色需满足公众正常清晰识别需求,禁止以减小字号、淡化颜色等方式隐匿不利信息。同时,《指南》还细化了引证出处标注、适用范围说明、数据来源资质等要求,并填补了当下AI生成内容的监管空白。
尽管目前《指南》仍处于征求意见阶段,但其条文已清晰揭示了未来广告监管的精细化新趋势。本文将深入解读《指南》的核心条款与创新亮点,剖析其对广告行业生态的深远影响,以期为市场主体适应合规新要求提供前瞻性参考。
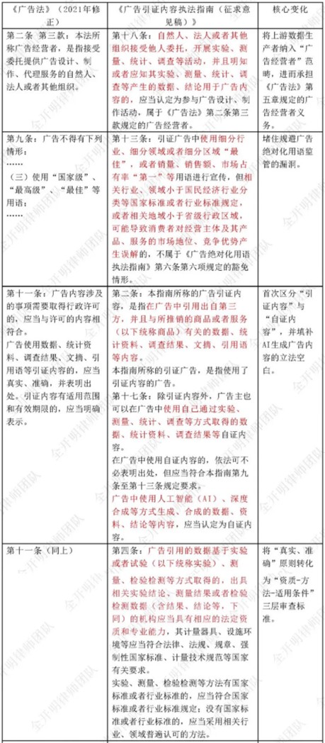
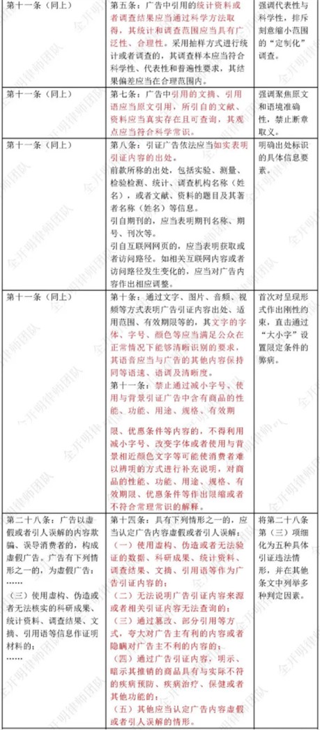
二、法规对比与合规要点解读



三、《广告引证内容执法指南(征求意见稿)》核心规则解读
(一) 重新定义监管对象,区分“引证”与“自证”
《指南》以“外部性”为核心特征,首次对“广告引证内容”作出了精细化的立法定义,即广告引证内容是指广告中引用的数据、统计资料、调查结果、文摘、引用语等信息。与之相对,广告自证内容特指广告活动主体使用自行生成或拥有的信息,包括自有数据、调研结果以及生成式人工智能(AIGC)合成的内容。
对于“引证内容”,广告主负有审慎审查义务,即使原始数据由第三方提供,若存在瑕疵,广告主不能以“不知情”为由完全免责。企业有必要建立流程,对外部证据权威性、时效性与语境完整性进行引用前审核,并严格按照规范进行标识。
对于“自证内容”,责任则内化于广告主。数据造假与调查失真等风险由企业独立承担。因而,企业必须建立完善的内部数据治理体系,确保数据生成过程的科学公正与可追溯,并妥善保存所有原始记录、实验报告、统计底稿等。
(二) 重申引证内容真实性,确立三类内容具体标准
在“广告引证内容”的实质标准上,《指南》通过第四条、第五条、第七条等条文,将审查对象分为实验与检测数据、统计与调查结果、文摘与引用语三类,对相应法定资质、行业标准作出细化规定。
第一,对于实验及检测数据,《指南》核心要求在于强调过程可信,具体而言:其一,出具相关数据的机构须具有特定的法定资质和相应的实验、检测能力;其二,实验方法须符合具体标准,包含计量器具、设施环境等评判要素,就不同标准的效力位阶而言,强制性国标最优先,推荐性国标以及行业标准次之,行业公认方法则再次之;其三,须明确标注数据适用的局限性或条件,例如仅适用于特定条件或样品,防止将理想化或局部结论夸大为普遍事实。
第二,对于统计及调查结果,《指南》要求其代表客观。一方面,调查须通过科学、客观的方式完成,样本需要具有代表性和普遍性;另一方面,对于统计或调查本身限定于特定的地域、行业或期限的情形,广告同样需要对其进行明确标注,进一步排除以偏概全的情形。
第三,对于文摘和引用语,《指南》聚焦原文和语境的准确性,力图避免断章取义。其一,被引的文献资料必须真实可查;其二,引文应以引用原文为刚性要求,禁止任何可能歪曲原文意旨的篡改或选择性截取;其三,引用的观点必须与相关领域的普遍认识或科学常识一致,不可引用边缘化或已被证伪的观点。
(三) 规定出处标识及呈现方式,杜绝“大小字”游戏
《指南》对于市场中常见的“大小字”把戏,要求各类引证内容均须采取一定的形式如实标明出处。
在具体表述内容层面,《指南》第八条规定所有引证内容都须标注实验、检验检测、统计、调查机构名称(姓名),或文献、资料的题目及其著者名称(姓名),确保信息可准确定位原始来源的具体信息。对于期刊以及互联网信源的表述,《指南》第八条另有细化规定,引用期刊需要标明期刊名称、期号、刊次等;引用互联网信息,则还需要附上可访问的获取或访问路径并对其作出及时的调整。
在呈现方式层面,《指南》通过第十条、第十一条规制引证内容出处应当“清晰可辨”,所有标明出处、适用范围、有效期限的文字或语音,需要满足“公众正常清晰识别”的标准。因此,广告主在审查广告的字号、颜色、对比度、语速、清晰度等内容时,需遵循普通消费者正常辨别的标准。
《指南》同时也配置了违法标注的法律责任。不符合出处标识要求,可直接认定为违反《广告法》第十一条或将面临相应行政处罚。《指南》第十四条同时也将其列入严重的虚假广告行为之列,这将在后文进行详细讨论。
(四) 衔接绝对化用语禁令,打击“萝卜坑”式宣传
针对当下市场普遍存在的在自定义的狭小细分领域宣称“第一”“最佳”等头衔,《指南》在《广告法》第九条和《广告绝对化用语执法指南》的基础上,进一步划定宣传合规性要求。
《指南》第十三条设置了双重限制:第一,所依据的行业/领域划分不得小于国家标准,地域不得小于省级行政区划,杜绝企业自定义、无限分割市场范围;第二,不得导致消费者对其市场地位产生误解。若不符合以上两个条件,将无法援引相关豁免条款,可能被认定为违法使用绝对化用语或构成虚假广告。
(五) 细化虚假广告认定标准,编制广告“负面清单”
《指南》第十四条明确列举了应直接认定为广告内容虚假或引人误解的各种情形,构成了基本的广告引证“负面清单”,第十五条又列举了几项应作为认定广告内容虚假或引人误解的重要考量因素。上述规则直接构成对现行《广告法》第二十八条原则性规定的系统补强。为使其进一步具象化为更加可操作的事项清单,笔者将其重新整理如下:
其一,就“虚假来源”,《指南》明确界定“无法验证”具体包括“无法说明来源”和“来源无法查询”。换言之,即使内容本身存在,但若出处不详或链接失效,也可能直接构成虚假广告。
其二,就“歪曲引用”,《指南》明确禁止“部分引用”等行为,将通过篡改、部分引用等方式夸大有利信息或隐瞒不利信息的情形,直接列为虚假广告,精准打击了断章取义、选择性披露等行业痼疾。
其三,就“隐瞒条件”,《指南》详细列举必须明示的关键限制条件,并将其作为认定虚假广告的重要考虑因素。这些条件包括仅在特定条件下可复现、仅对送检样品有效、有特定适用地域或期限等,意在终结“实验室数据宣称普遍功效”的误导,要求必须清晰地告知消费者数据的边界和限制。
其四,就“偏离共识”,《指南》引入“行业普遍认可”标准,规定引用的文摘、引用语若与相关行业普遍认可的观点不一致,应作为认定虚假广告的考量因素,从而限制了引用边缘、非主流或已被证伪的学术观点来进行宣传,引导引用向科学共识和主流认知靠拢。
其五,就“源头造假”,《指南》专门禁止“伪第三方背书”,明确广告主不得通过有偿新闻、学术造假等方式炮制虚假引证内容。此条直指引证数据产业链上游,扩大了责任追溯范围,从源头遏制了定制化、目的性强的“伪科学”背书。另外,《指南》第十六条对此特别规定,市场监管部门应当向新闻出版、科技等行业主管部门通报,建立了跨部门联合惩戒机制。
(六) 扩大广告责任主体范围,经营者责任前移
就责任主体而言,《指南》的创新在于将责任追究延伸至广告引证内容产业链的上游“数据生产者”。《指南》第十八条明确规定,接受委托开展实验、测量、统计、调查等,且明知或应知其产生的数据、结论将用于广告的自然人、法人或组织,应被认定为广告经营者。因而,第三方机构将受到穿透式管辖,不能再以“第三方独立研究”为免责抗辩事由。只要第三方机构“明知或应知”其经手的数据将用于广告,相关主体就与广告主、广告公司一同成为广告活动主体,受到《广告法》的直接约束。
《指南》第十九条则细化了广告经营者和发布者的法定义务,将《广告法》下抽象的审核查验义务具体化为对引证内容出处、适用范围、一致性的三点审查。相关主体若未履行规定要求,不得提供设计、制作、代理、发布服务。
根据《指南》第二十条,若未尽到第十九条规定的审核义务,监管者将依据《广告法》第六十条查处;若设计、制作了第十四条规定的属于“虚假广告”情形的引证广告,则将依据《广告法》第五十五条作出更严厉的处罚。
上述新规在很大程度上暗示了未来广告监管向“全链条查处”演变的趋势,即监管不再只处罚广告主,而是沿着广告活动的整个链条追究所有违法主体的责任,使风险在产业链向上游传导,压实广告主、数据生产者、广告设计者、发布平台等各方主体的责任。
四、广告引证新规下的企业应对之道
(一)重塑内部审核流程,构建全流程引证内容合规管理体系
在广告引证新规下,企业应建立更完善的合规机制,使广告审核工作覆盖从源头筛选、过程审核到后续追溯的全过程。具体而言,企业可以在现有广告法务审核基础上,设立针对引证内容的专门审核节点。在企业内部分工上,业务部门在策划阶段就应该对拟引用的数据、报告、文献等进行初步筛选,而专职的合规部门则在流程后端依照《指南》具体要求,对原始文件、出处标识、适用范围、美术文案的呈现方式进行点对点审查。对于专业性较强或覆盖面较广进而导致商业风险较高的含引证内容广告,在确有必要的情形下,可考虑引入行业专家或第三方机构进行独立验证。
(二)构建引证内容档案库,实现来源可追溯、过程可还原
在广告实务运营过程中,建议企业对所有拟用于广告宣传的引证材料,建立完整的电子档案。档案内容至少应包括原始文件及其完整来源信息,前者主要指广告援引的检测报告、统计摘要、论文等原文,后者则包括且不限于机构、期刊期号、网页链接及存档截图等信息。引证内容在广告中的具体应用方案、内部审核记录及决策依据,同样建议在企业系统中留有备份,从而确保企业在监管部门问询时能够迅速完整地提供证据链,证明已履行审慎核查义务。
(三)规范第三方合作,将合规要求写入合同
当企业委托外部机构进行实验、调研或数据生成时,建议企业仔细核查外部机构的相关资质及过往业绩,优先选择具有法定资质的实验检测机构进行合作。当企业委托外部广告制作公司制作广告时,同时也要注意美术、文案交付成果合法合规,避免出现“大小字”等误导性设计。在签订合同时,企业可以在合同条款中明确其作为“广告经营者”的潜在责任,要求合作方承诺其提供的内容真实、合法,符合《指南》对资质、方法、代表性的要求,并授权企业在广告中规范标注其信息。
(四)加强全员培训,培育“真实、准确、完整”的合规文化
企业应将《指南》的相关要求纳入全员合规培训体系,对市场推广人员、广告设计人员与品牌公关人员进行重点培训讲解。在培训过程中,企业应重点讲解“引证”与“自证”的区别、各类引证的具体标准、虚假广告的认定情形以及全链条责任风险,从而让业务人员深刻理解“断章取义”“隐瞒条件”“萝卜坑宣称”的违法实质与后果,以此将合规要求融入营销策划的初始阶段,主动合规而非事后补救,从根本上减少违规冲动。
(五)搭建合规风险动态监测与应对机制
企业可按自身需要建立广告合规动态监测系统,对已发布广告内容进行常态化巡查,重点监测引证内容的时效性、准确性及呈现方式合规性。对于发现已发布的广告违规使用引证信息等异常情况,在企业内部设立预案或组建专案组,确保快速响应、化解危机。
《广告引证内容执法指南(征求意见稿)》的问世,意味着广告监管进入“精耕细作”的新阶段。于企业而言,消极观望必然意味着短期内蒙受较大合规风险,只有主动出击、严格落实各项监管新规,才能在合规的轨道上行稳致远,促进企业的持续发展。
本文撰写陈牧、马怡涵、李梦玲亦有贡献

团队相关研究文章链接
1.广告不标识即将引发执法浪潮,不止是10万—试论《互联网广告可识别性执法指南(公开征求意见稿)》 - 专业文章 - 上海市锦天城律师事务所
2.汽车企业广告合规风险提示及建议——兼评《互联网广告管理办法》 - 专业文章 - 上海市锦天城律师事务所
3.数字化强监管下的互联网广告合规指引—试评《互联网广告管理办法》 - 专业文章 - 上海市锦天城律师事务所
4.广告宣传“极限词”监管解读及合规指引—试评《广告绝对化用语执法指南》 - 专业文章 - 上海市锦天城律师事务所
5.涉“地图”类广告处罚合规指引—试评《公开地图内容表示规范》 - 专业文章 - 上海市锦天城律师事务所
6.2022年度全国广告处罚年终盘点 - 专业文章 - 上海市锦天城律师事务所
7.浅析国外赛事广告宣传的合规风险(下篇)—以“中国第一 世界第二”世界杯广告为例 - 专业文章 - 上海市锦天城律师事务所
8.浅析国外赛事广告宣传的合规风险(上篇)—以“中国第一 世界第二”世界杯广告为例 - 专业文章 - 上海市锦天城律师事务所
9.“违法失德明星”的紧箍咒---深度解读《关于进一步规范明星广告代言活动的指导意见》 - 专业文章 - 上海市锦天城律师事务所
10.从公序良俗角度看待企业的品牌合规建设—试论椰树集团直播广告 - 专业文章 - 上海市锦天城律师事务所
11.医美行业经营合规指引—广告合规篇 - 专业文章 - 上海市锦天城律师事务所
12.明星广告代言合规指引—谈景甜违法广告代言案件 - 专业文章 - 上海市锦天城律师事务所
13.2022年广告监管趋势及北上广监管执法现状 - 专业文章 - 上海市锦天城律师事务所
14.商业广告代言合规指引(下篇)—《商业广告代言活动合规指引》深入解读 - 专业文章 - 上海市锦天城律师事务所
15.商业广告代言合规指引(上篇)—《商业广告代言活动合规指引》深入解读 - 专业文章 - 上海市锦天城律师事务所
网址:告别“大小字游戏”:解读《广告引证内容执法指南(征求意见稿)》 https://m.mxgxt.com/news/view/2040580
相关内容
广告法修订草案征求意见稿发布 名人代言虚假产品将承担连带责任文化和旅游部关于《演出经纪人员管理办法(征求意见稿)》公开征求意见的公告
商业广告代言行为监管执法指南
市场监管总局关于发布《医疗美容广告执法指南》的公告
内容至上创意回归,游戏明星广告要告别喊口号了?
《关于进一步规范明星广告代言活动的指导意见》重点内容梳理与解读
江苏省出台《商业广告代言行为监管执法指南》
文化和旅游部关于《文化和旅游部关于规范演出经纪行为加强演员管理促进演出市场健康有序发展的通知(征求意见稿)》公开征求意见的公告
游戏类别洞察报告:读懂受众做更好的手游
《2024中国营销数字化生态图谱》征求意见稿发布,补录同步进行中

