【干货】2024年轨道交通装备行业产业链全景梳理及区域热力地图
(原标题:【干货】2024年轨道交通装备行业产业链全景梳理及区域热力地图)
行业主要上市公司:中国中车(601766.SH)、中国中铁(601390.SH)、康尼机电(603111.SH)、晋西车轴(600495.SH)、中国通号(688009.SH)、新筑股份(002480.SZ)等
本文核心数据:轨道交通装备行业产业链;轨道交通装备行业产业全景图谱
轨道交通装备行业产业链全景梳理
轨道交通装备产业链分为3个部分,分别是上游的装备设计及原材料环节,中游的装备制造环节,下游的运营维护环节。在上游,装备设计环节大致分为结构设计及功能设计,原材料除了钢材、铝合金等基础材料外,还有一些特殊材料如防水材料、减震材料、绝缘材料和弹性元件等。产业链中游环节则是包括车体、刹车片、转向架、车钩及缓冲装置等机械零部件,以及牵引转动系统、辅助供电系统、制动系统、列车控制系统、通信信号系统等机电设备及系统。轨道交通车辆在采购、组装机械零部件和机电设备及系统的基础上被生产制造出来,包括铁路客车、地铁、有轨电车等类型。产业链下游则是轨道交通装备的运营和安全检测及维护。

在轨道交通装备上游,代表性市场参与者包括各大装备设计院以及原材料的供应商。在产业链中游,生产制造机械零部件的代表性企业有中车株机、今创集团、新筑股份、晋西车轴等,生产制造机电设备及系统的代表性企业有上海电气、中国通号、交控科技、鼎汉技术、青岛四方等,进行整车制造的代表性企业有中国中车、北京轨道装备、大连机车等。在产业链下游,列车运营主要由国家铁路集团和各地地铁的运营集团负责,进行装备监测及维护的代表性企业包括神州高铁、中海达等。

轨道交通装备行业产业链区域热力地图
总体来看,轨道交通装备产业链涉及企业较多,分布较广,其中北京地区的产业布局较为完善,拥有较多上中下游环节的代表性企业;其次,江苏、河南、浙江、湖南等地也有较多代表性企业分布。

轨道交通装备行业代表性企业业务布局对比
对比区域布局来看,目前轨道交通装备行业的代表性企业的业务范围较广,涵盖境内和境外业务;对比业绩表现来看,中国中车的业务收入规模遥遥领先,康尼机电和辉煌科技的业务盈利能力更强。

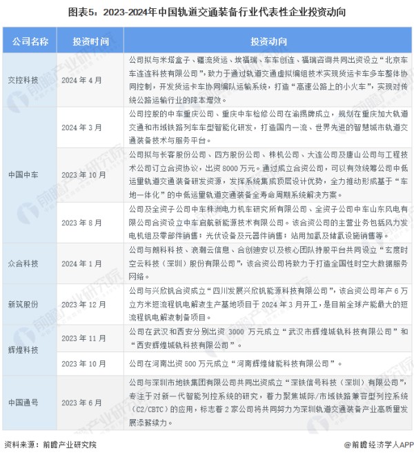
轨道交通装备行业代表性企业最新投资布局
2023年以来,轨道交通装备行业代表性企业的投资方式主要是成立合资公司或者区域子公司,投资目的包括研究轨交装备技术、扩大业务区域范围、发展新能源等多元化业务。

网址:【干货】2024年轨道交通装备行业产业链全景梳理及区域热力地图 https://m.mxgxt.com/news/view/1964646
相关内容
【干货】女装行业产业链全景梳理及区域热力地图【干货】2024年机器视觉行业产业链全景梳理及区域热力地图
【干货】2025年纺织行业产业链全景梳理及区域热力地图
【干货】智能养老设备行业产业链全景梳理及区域热力地图
【干货】2024年化工新材料行业产业链全景梳理及区域热力地图
【干货】2024年健身训练器材行业产业链全景梳理及区域热力地图
【干货】奶酪产业链全景梳理及区域热力地图
【干货】潮玩行业产业链全景梳理及区域热力地图
【干货】钢铁行业产业链全景梳理及区域热力地图
【干货】信创产业链全景梳理及区域热力地图

