生命周期分析法
出自 MBA智库百科(https://wiki.mbalib.com/)
目录
[隐藏]
1 生命周期分析法概述 2 生命周期法的理论论点及应用 3 生命周期分析法的战略建议[1] 4 生命周期分析法的局限性[1] 5 生命周期分析法案例分析 5.1 案例一:电力企业生命周期分析法的分析[2] 6 参考文献生命周期分析法是运用生命周期分析矩阵,根据企业的实力和产业的发展阶段来分析评价战略的适宜性的一种方法。利用它有助于战略选择,可以缩小选择的范围,做到有的放矢。
生命周期法由亚瑟·利特尔咨询公司提出,并被战略管理学界所接受。该方法以两个参数来确定公司中各个经营单位所处的位置:行业成熟度;战略竞争地位。
生命周期矩阵的横坐标代表产业发展的阶段――幼稚、成长、成熟、衰退。纵坐标代表企业的实力,分为五类――主导、较强、有利、维持、脆弱。
相关图表:
生命周期法认为,任何行业根据所表现的特征,可划分成下列四个阶段:孕育阶段、发展阶段、成熟阶段和衰退阶段。在划分行业成熟程度时,一般考虑下列因素:增长率、增长潜力、产品线范围、竞争者数目、市场占有率分布状况、市场占有率的稳定性、顾客稳定性、进入行业的难易程度、技术等。
确定一个经营单位的战略竞争地位需要一定的定性判断,这种判断一般基于这样的多项指标:如产品线宽度、市场占有率、市场占有率的变动以及技术的改变等。应用生命周期法,一个经营单位的战略竞争地位可划分成:主导地位。强劲地位、有利地位、可维持地位和软弱地位五种类型。
1、主导地位:能够控制竞争者的行为;具有较广的战略选择,且战略能独立于竞争者而做出。
2、强劲地位:能够遵循自己的战略和政策,而不会危及到长期的地位。
3、有利地位:可能具有~定的战略优势;有能够保持其长期地位的好机会。
4、可维持地位:具有证明其运营可继续存在的满意的经营绩效;通常以忍耐来抵御最重要的竞争对手;有能够维持其长期地位的一般机会。
5、软弱地位:令人不满意的经营绩效,但有改进的可能;可能具备较好地位的特点,但有主要的弱点;短期内能够生存,但想要长期生存下去则必须改进其地位。
以行业成熟度为横坐标,竞争地位为纵坐标,这样组成一个具有20单元的生命周期矩阵。按照咨询公司的建议,有四种战略选择,即发展类、选择类、抽资转向或恢复类放弃类。
以行业生命周期为横坐标,企业竞争地位为纵坐标,这样就组成一个具有20个单元的生命周期矩阵。按照亚瑟·科特尔咨询公司的建议有四种战略选择即发展战略、有重点地发展战略、调整战略与退出战略,如图所示。企业可根据具体情况予以选择予以选择。
生命周期分析法对战略方案的评价和选择很有意义,但也存在着不少应用上的局限性,具体表现在;
(1)生命周期曲线的抽象性
生命周期曲线是一条经过抽象典型化了的曲线,各行业按实际销售量绘制出来的曲线并不总是前面图9。11中的形状。同时,不同行业生命周期各个阶段的长短也不尽相同。所以,判断某一个经营单位某一时刻所处的阶段是很困难的。如果判断出现偏差,很容易导致战略上的失误,特别是容易导致过早地放弃某些需求暂时下降且尚有盈利能力的经营单位。
(2)行业演变的单一性
行业的演变并不总是遵循“S”形曲线,有的行业衰退后又重新振兴,有的行业甚至会跳越某个阶段,比如直接从投入期进入成熟期。其中的原因是多方面的,比如投资过度就是一个。我国市场上的“VCD”、“保暖内衣”等具有类似特征。此外整个经济中的周期性现象和某个行业的演变也不易区别开来。
(3)生命周期的不可控性
行业生命周期一企业竞争地位矩阵假定行业生命周期是企业不可控的外部团素,企业只能适应而不能改变它,但实际中企业往往可以通过革新产品等措施冕响行业的生命周期。
(4)生命周期不同阶段适用战略模式化
生命周期的各个阶段,不同行业具有不相同的竞争特点,如有的行业从分散演变到集中,有的行业则从集中演变到分散。行业的竞争特性不同,所要求的适宜战略也就不同。这样,生命周期法根据不同阶段特征提出的战略的通用性就令人怀疑。
了解电力企业的某项经营业务或产品在行业中的竞争地位,对于有的放矢地制定企业经营战赂,进行企业战赂评价分析具有重要意义
确定电力企业的某项经营业务或产品在行业中的竞争地位,可以采用生命周期法。生命周期分为投入期、成长期、成熟期和衰退期。生命周期分析法是评价企业各项业务在生命周期矩阵中的战略定位的方法
1.电力企业在行业中的竞争地位分类可以将某种经营业务或产品的市场占有率、资金利润率、投资、销售利润率、成本领先地位、技术领先地位、附加价值率等指标进行排序。据此可把企业在行业中的竞争地位分为五种:
(1)支配地位。在电力行业中享有支配地位的企业只能有一个,或者没有
(2)强大地位。其相对市场占有率较高,企业不必考虑同行其他企业的反应而自行作出战略选择
(3)有利地位。企业在某些方面处于优势的有利地位
(4)防御地位。企业在某些方面较落后,但经过努力可以克服,把力量集中于某个市场面上,仍可保持盈利
(5)软弱地位。由于企业竞争实力太弱,难以维持生存,盈利极少
将企业的五种竞争地位为纵坐标,行业生命周期阶段为横坐标,排成矩阵如图。
位于图中左上方的企业处境好,有宽广的战略选择余地;位于阴影部分的企业应审慎地有选择地发展;位于右下方的企业处境危险,战略选择空间极小。
2.电力企业各项业务在行业生命周期矩阵中的战略定位
(1)生命周期矩阵中市场占有率的战略定位,见表。
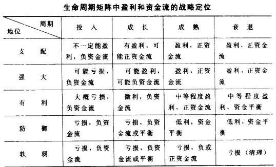
(2)生命周期矩阵中盈利和资金流的战略定位,见表。
(3)生命周期矩阵中投资的战略定位,见表。
(4)生命周期短阵中基本战略类型定位,见图
3.应用生命周期分析法应注意的问题
生命周期分析法虽然广泛应用于经营战略评价,但在应用上也存在某些缺陷。因为生命周期曲线本身是—条经过抽象化了的理论曲线,实际上各行业按销售额绘制出来的曲线并不是这样平滑,同时每个行业的生命周期各阶段的长短也各不相同,所以要准确地确定某项业务或产品处于哪一个阶段是困难的。识别不当,容易导致战略选择失误。因此,应将行业生命周期法与其他方法结合起来应用。
↑ 1.0 1.1 方欣.企业战略管理[M].科学出版社,2008 ↑ 欧阳培,欧阳强编著.电力企业经营战略管理[M].中国电力出版社,2001,141-143网址:生命周期分析法 https://m.mxgxt.com/news/view/1938432
相关内容
生命周期分析法生命周期分析
数据分析中的参考系:5大生命周期理论
用户生命周期模型:大厂都在用的分析神器
设备全寿命周期履历追踪及故障关联分析方法及装置与流程
我国电视节目生命周期模型及实证分析
运营数据分析模型介绍:用户生命周期模型
用户生命周期模型全解析
用户生命周期解析,助你成功
基于生命周期理论视角的体育饭圈舆情分析与公关策略.docx

