红人的爆款法则中,微博还有位置吗?
前两天看到一些讨论:微博多久没出红人了?并不是想要批判它,而是觉得我刚从被丁真支配的恐惧中逃出来,怎么还会有人觉得微博不出红人了?在红人的孵化上,大家的感知不尽相同,所以即便是出了丁真这种大红人,大家也不觉得是微博的功劳。
这个就有点微博当年改名的意思,微博从新浪微博改为微博,大概是说只要提到微博大家自然就觉得是新浪微博,新浪这两个字就没有必要了。微博红人也是一个道理,大家只要看到微博上的红人,就觉得他是红人,而不是微博红人,但如果是其他平台上,我们大概会说一句,抖音网红,斗鱼主播之类。
从这个角度来说,微博不是不出红人了,而是大家已经习惯了微博的网红,觉得他应该就是网红,而不是因为微博诞生的。
以前选秀歌手似乎是个独立的群体,总有些人用非主流的目光去看待他们,而现在基本偶像就都是选秀出身了,再没有人去纠结这个人出道是XX比赛的第几名了。所以微博并不是不出红人了,而是微博的红人和红人这个概念,已经合二为一了,一个真正的红人首先要是一个微博网红。
这一点我们可以从手工耿、李子柒、摩登兄弟、李佳琪、丁真等多个案例中可以清晰地看出,他们都是走红于其他平台,而破圈爆红于微博。其他各大社交平台、内容平台上的红人能否在微博上红起来,会成为考较红人本身商业价值的一个关键参考。


按照2020年超级红人节上发布的数据,截至2020年8月,微博上粉丝规模大于2万或月阅读量大于10万的头部作者规模突破100万,同比增长25%,其中粉丝规模大于50万或月阅读量大于1000万的大V用户规模接近8万,同比增长30%,保持更快增速。我们讨论的红人,大多属于这里面的大V用户。
那么为什么微博能够成为最终红人落地破圈的终极平台呢?我觉得核心原因有这么几个:
第一:微博是公众社交平台,具有强烈的公众属性和新闻属性,这个垂直平台有本质不同。相信过去一周多来,从郑爽张恒事件到华晨宇张碧晨事件大家都有深刻的感受。
聚焦到红人领域,快手一哥@辛有志xyz 回应燕窝风波,抖音大红人@戴大梨儿LX 控诉另一抖音红人@陈三七y 内容抄袭,其实都选择在微博平台发声,这实则是网红们自己心中的共识:混商业可能还是在垂直平台,但有事情了还是要在微博发声。
第二:微博的粉丝机制和流量机制相对公开,平台管理方式相对开放,这个很多垂直平台的强流量管控和站方一言堂有很大不同,不少大红人因为商业分歧或者其他配合问题而被平台封杀限流,而在微博上,他们则可以非常自由的发声,并且通过微博的力量和垂直平台之间形成制衡。微博为红人们的赋能不仅仅是流量上的,更有力量上的。
第三:微博为红人提供参与社会公众议题的机会。2020微博新晋的红人分两类,一类是平台原生的或是在微博火起来的,例如眼科医生陶勇、我是郭杰瑞、竹内亮导演等。一条视频、一个热搜或是一次社会事件,让大家关注到他们,通过社交媒体的广场效应不断发酵,推升出新的大V,这是微博独有的造星效应。
再有另一类是其他平台或电视节目火起来的红人,来微博发展,例如左拆家、朱一旦 、笑果文化的一众脱口秀演员、薇娅viyaaa 、李佳琦等。
他们在微博上可以不仅仅局限在自己的垂直内容之中,而是可以在更多的社会公众议题上发声,让自己的人格IP变得更加丰满,也让公众可以更好地认知他们本身的特质,以避免红人过气就销声匿迹的现象发生。可以说红人在微博平台上不仅仅获得了更大的价值空间,也获得了更长的影响力和生命力。

所以,最后我们会发现,微博落地成为红人的终极归宿,微博平台上也永远没有什么XX一哥,XX一姐,不会出现头部红人和平台之间的利益纷争,微博更像一个的包容开放的生态,可以接纳各种红人和内容观点的碰撞,在这种碰撞发展之中,微博也就完成了自己究极红人平台的构建,成为了平台中的平台。
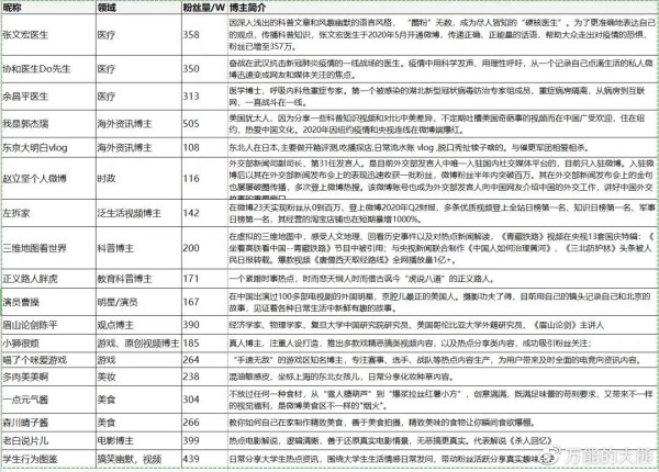
以下是我从微博内部拿到了一份2020年新晋红人的名单,可以看到,微博红人的覆盖领域更加广泛,从明星、搞笑、电商扩展至医疗、资讯、科普、教育、美食等,与我们日常生活的结合也更加紧密,打破了外界的固有认知。

这里面,张文宏医生、协和医生Do先生、余昌平医生的专业分享为社会共同抗疫注入了勇气和信心,外交部第31任发言人赵立坚也多次登上微博热搜,其个人微博成为外交部发言人向中国网友介绍中国的外交工作,讲好中国外交故事的重要窗口。
总的来看,微博作为一个开放平台,为红人赋予了更多定义,也为各领域红人的成长提供了广阔空间。
所以在红人这一卦上,我觉得大家还是要更多的看到微博的价值和机会,积极的全网运营,微博落地,这样才能保住自己的运营成果,不仅破格出圈还能更加持久延续,这才是个人品牌运营的终极道路。
举报/反馈
网址:红人的爆款法则中,微博还有位置吗? https://m.mxgxt.com/news/view/1908287
相关内容
打造爆款微博的六大法则!新媒体运营七剑(5)微博之夜座位图中的名利场生存法则:明星潜规则与未来格局
揭秘微博、B站、小红书的种草法则,打造爆款的4大法宝你收好
老中青三代网红的爆款法则
没有艺人能从微博之夜生还吗?
安卓微博去广告版—微博V15.5.0【内置猪手
丁真、李子柒、papi酱,网红也有自己的爆款法则
小红书推广重点:明星+KOL的爆款法则
从体育明星的爆红看,互联网还有红利吗
各位时尚博主别太敢说!微博之夜造型点评,内娱红毯还有救嘛?

