新媒体运营三板斧
今天就拆解一套实操性极强的“新媒体运营三板斧”,泛话题涨粉→信任转化→垂直变现,帮你用最短路径从“无人问津”到“精准变现”。

一、第一步:泛话题涨粉,用“广覆盖”破流量困局
很多新手做新媒体的误区是:一上来就猛推产品。但现实是:没有粉丝基础,再优质的产品也没人看。
那怎么快速涨粉?答案是“泛话题营销”,用受众广、易共鸣的内容,像磁铁一样“吸”来流量。具体怎么做?
1. 抓热点+趋势,让内容自带流量
热点是天然的流量入口:赵丽颖新剧、肖战综艺、甚至国际事件(比如印巴冲突、中美关税),都能引发大量讨论。比如卖陈皮的账号,不直接讲“陈皮多好”,而是聊“中老年人如何睡个好觉”“健康长寿的小秘诀”,覆盖50+人群的核心需求,流量自然涌进来。
趋势性话题则是“未来流量”:比如春晚机器人出圈后,跟进“机器人的边界在哪里?”“机器人大赛背后的科技”,既能蹭热度,又能吸引对科技感兴趣的用户。
2. 内容多样化:平台适配+视角独特
内容形式要“入乡随俗”:小红书重图文,就做“3318川藏线深度攻略”的精致长图;抖音爱短视频,就拍“自制小众美食配方”的沉浸式vlog。
视角更要“反套路”:大家都写5A景区,你就挖“三株产蛋崖”这种小众猎奇地;都教日常妆容,你就出“赵丽颖同款唇线画法”的仿妆教程,越独特,越容易被记住。
3. 多平台分发:把流量“撒网式”捞回来
同一个内容,微信发长文、抖音剪短版、小红书配九宫格,覆盖不同平台用户的阅读习惯。比如美妆账号,既发“日常护肤补水技巧”(覆盖所有女性),又更“仿明星妆”(抓追星群体),多管齐下,粉丝量想不涨都难。

二、第二步:信任转化,把“点赞用户”变成“真实粉丝”
泛话题能带来流量,但“点赞≠关注”。想让用户从“吃瓜”到“长留”,关键是建立信任。
怎么判断用户“动了心”?看互动:他给你评论“干货”“收藏了”,甚至追着问“求链接”,说明已认同你的内容。这时候要趁热打铁:
回复评论时加一句“关注我,明天教你具体操作”;
每周固定时间直播答疑,比如美妆账号聊“敏感肌如何选护肤品”,用真人实测、专业讲解拉近距离;
发“日常vlog”:拍选货现场、和粉丝的聊天截图,让用户觉得“这是个有温度的账号”。
就像体育明星“三影杀”夺冠后,粉丝不仅关注比赛,更被他“训练时的坚持”“对粉丝的用心”圈粉,信任,是粉丝从“路人”变“死忠”的桥梁。

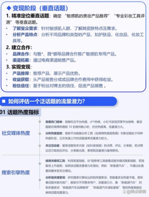
三、第三步:垂直变现,用“精准内容”把粉丝变成“消费者”
积累了几千甚至几万粉丝后,最关键的一步来了:从“泛流量”到“精准变现”。
这时候要切换赛道,从泛话题转向“垂直内容”。
比如:
美妆账号:前期用“日常妆容”“仿明星妆”圈粉,后期专注“敏感肌护理”“敏感肌防晒攻略”,直接对应敏感肌化妆品的销售;
旅游账号:前期靠“小众景点”“3318攻略”吸粉,后期推“旅行必备装备”“便携化妆品套装”,和品牌合作拿佣金。
但垂直不是“硬推广告”,而是“用专业说服”:
讲敏感肌护理,就列成分表、讲“神经酰胺修复原理”;
推旅行装备,就拍“零下10℃实测保暖性”“24小时防水测试”,越专业,用户越愿意为你买单。
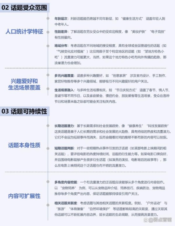
关键提醒:如何选对“能变现的话题”?
想让内容“既涨粉又赚钱”,选话题时要卡三个维度:
热度:查抖音、小红书的热门榜单(前10名且持续几小时的必追),用“某度指数”看搜索量(比如“夏季防晒”搜索量暴增,必做);

受众:年龄(中青年爱美妆,中老年爱养生)、性别(女性关注护肤,男性关注科技)、地域(一线城市爱“精致生活”,下沉市场爱“实用技巧”);
可持续性:选“长期话题”(比如养生、健康,可以讲365天不重样),少追“短期热点”(比如某新剧,热度仅1个月)。
新媒体运营的底层逻辑,说白了就三句话,泛话题是“钩子”,勾住流量;信任是“胶水”,粘住粉丝;垂直是“镰刀”,割得精准。
选一个泛话题开更,用互动建立信任,3个月后切垂直,你会发现,变现真的没那么难。
举报/反馈
网址:新媒体运营三板斧 https://m.mxgxt.com/news/view/1907826
相关内容
新媒体运营三板斧《药企新媒体用户触达、增长、运营与落地》
新媒体运营是什么(来聊聊什么是新媒体运营吧)
新媒体运营到底是什么?沈阳新媒体运营培训
艺人新媒体运营简历模板
新媒体运营管理是什么(三分钟带你了解什么是新媒体运营)
什么是新媒体运营 新媒体运营介绍
新媒体矩阵运营全攻略,别再被老板忽悠了
新媒体运营(关于新媒体运营的介绍)
新媒体运营怎么做?新媒体运营入门干货

